Des logiciels intelligents
pour automatiser votre activité
Solutions professionnelles clé en main pour le trading automatisé, la gestion d’entreprise et l’automatisation de vos processus.
Nos solutions
Des outils professionnels conçus pour performer
Trading Bot Bourse
Robot de trading automatique pour la bourse. 8 niveaux d’analyse, exécution intelligente via Saxo Bank, dashboard 10 onglets.
- 8 niveaux d’analyse
- IA
- 7 sources news
- Trailing Stop
Trading Solana
Bot de trading automatisé pour la blockchain Solana. Scalping, swing trading, 5 stratégies, validation IA, via Jupiter DEX.
- 5 stratégies
- IA
- Anti-rug
- 3 profils risque
BRAINITY ERP
L’IT et la cybersécurité au cœur de vos projets. BRAINITY unifie la gestion de projet, l’infrastructure IT, l’analyse des vulnérabilités et l’IA documentaire dans une seule plateforme.
IA intégrée
Cyber & EBIOS
Service Graph
Multi-secteur
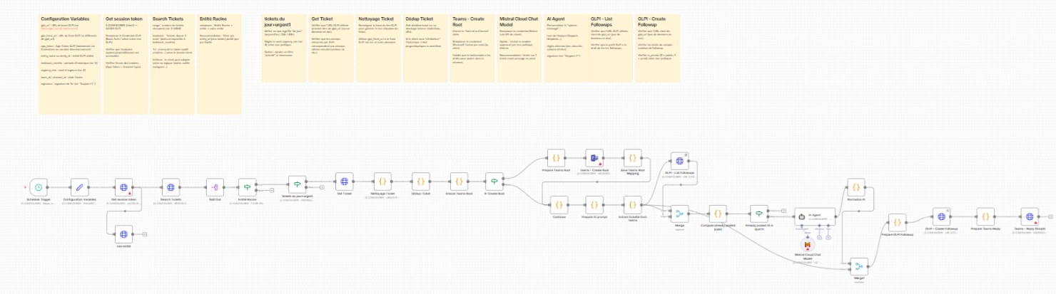
Workflows N8N Pro
Workflows N8N professionnels prêts à l’emploi. GLPI + IA, Engine2JSON, lead generation, reporting.
- GLPI + IA + Teams
- PDF → JSON
- Lead gen
- Documentés
Pourquoi engine2brain ?
Des solutions conçues pour les professionnels exigeants
Docker clé en main
Installation en 5 minutes avec Docker Compose. Un .env à configurer, c’est tout.
Personnalisable
Configurez chaque paramètre via le fichier .env et le dashboard web.
Documentation FR
Guides d’installation et d’utilisation complets, entièrement en français.
Support inclus
1 mois de support par email avec chaque achat. Réponse sous 24h.
Self-hosted
Vos données restent chez vous. 100% hébergé sur votre infrastructure.
IA intégrée
Claude, Mistral, Ollama. L’IA au service de chaque solution.
Prêt à automatiser votre activité ?
Découvrez nos solutions ou contactez-nous pour un projet sur mesure.

